0
Skip to Content
Vast Aquascaping
Vast Aquascaping
Services
Consultations
Contact
About Us
Education & Blog
Contact Us
Vast Aquascaping
Vast Aquascaping
Services
Consultations
Contact
About Us
Education & Blog
Contact Us
Services
Consultations
Folder: More Info
Back
Contact
About Us
Education & Blog
Contact Us
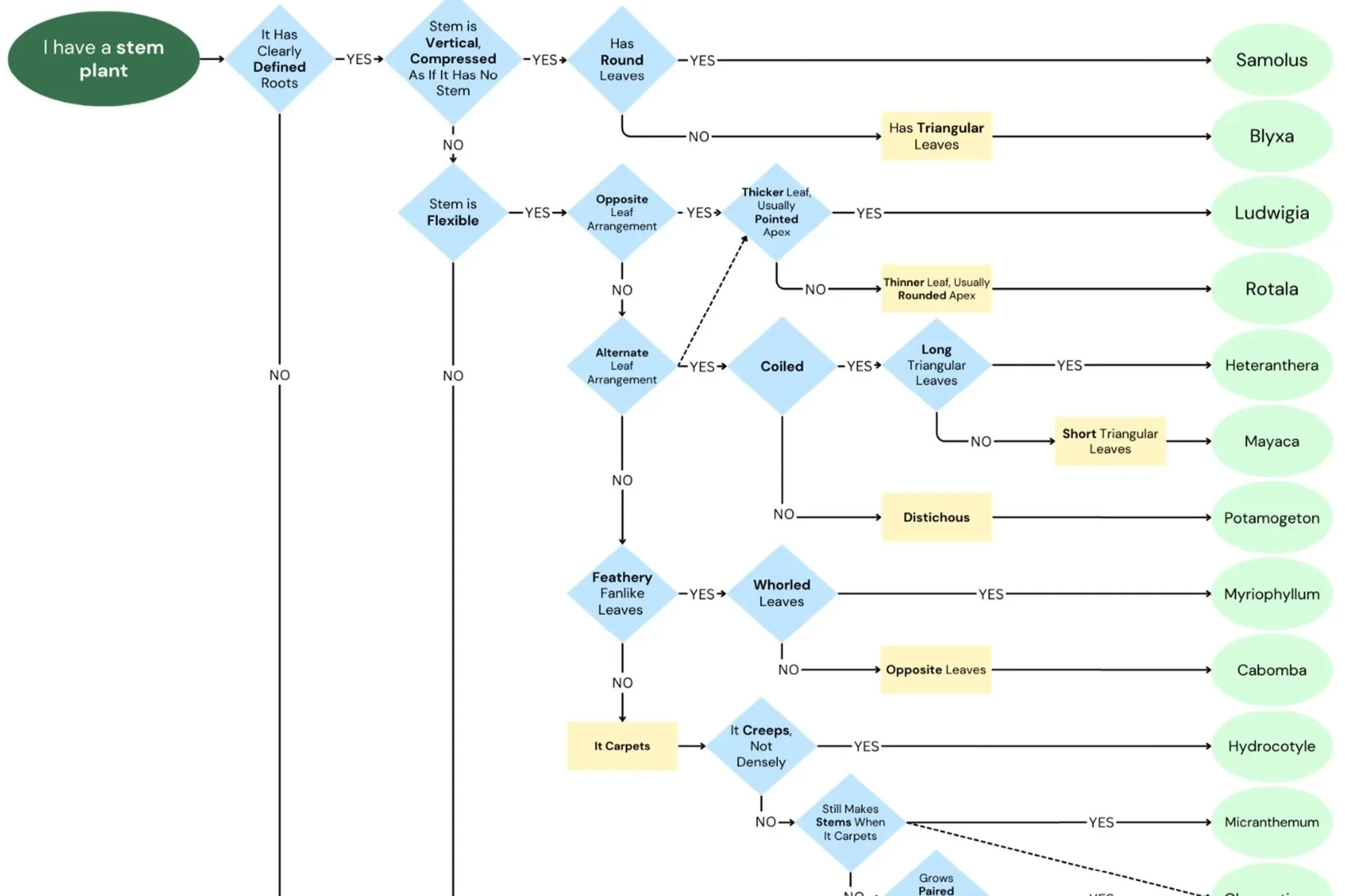
Aquatic Plant ID Flowchart
Nico's Nature . 6/11/25 Nico's Nature . 6/11/25

Aquatic Plant ID Flowchart

A (relatively) easy to navigate flowchart that helps you identify aquarium plants.

Read More

Aquascaping & Aquarium Maintenance

Send a Message

Contact Us

vast.aquascaping.1997@gmail.com

916 765 9488